首页
智能物流传输系统
污物被服传输系统
关于思源
项目合作
新闻/案例
气动物流传输系统
智能箱式物流传输系统
轨道物流传输系统
医院智能机器人
智能手供一体化仓储系统
医院垃圾被服收集系统
社区及商业垃圾收集
厨余垃圾收集系统
机场垃圾收集系统
气动垃圾被服收集系统
重力垃圾被服收集系统
思源简介
诚聘英才
联系我们
新闻动态
项目案例
全球领先的现代化医院物流传输系统整体提供商
400-0560-400
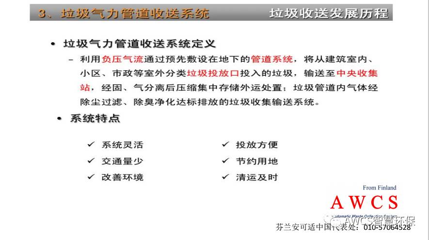
自动真空垃圾管道收集系统设计原理
二维码
2017-04-06
AWCS智慧环保
中国代表处:010-57064528
上一篇
解放军总医院设计方案
下一篇
欧洲医疗建筑发展史!
分享到:
昵称:
验证码:
电话:010- 53603787 400-0560-400
Email:siyuan0001@126.com
项目合作:13716210999
市场营销:18600547248
地址:北京.市天竺综合保税区绿地港7层
2012-2016©北京盛世思源工程技术有限公司 版权所有
扫一扫关注微信公众号
全球领先的现代化医院物流传输系统整体解决方案提供商
京ICP备2023000928号-1